9月中国中小企业发展指数(SMEDI)为89.0,较上月下降0.1点,高于去年同期。

分项指数2升6降。如下表所示,9月份劳动力指数和效益指数较上月分别上升0.1、0.2点。宏观经济感受指数、综合经营指数、市场指数、成本指数、资金指数和投入指数较上月分别下降0.2、0.4、0.1、0.1、0.2和0.1点。
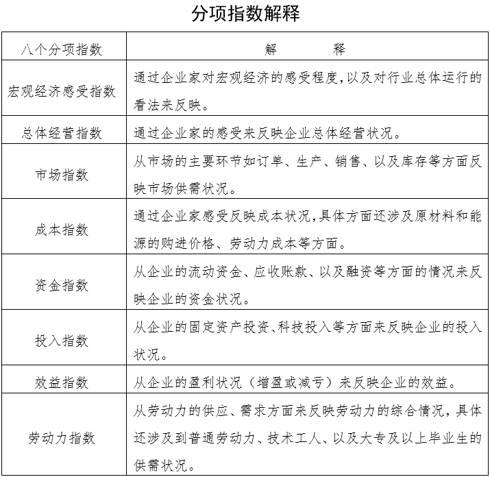
表1 分项指数情况

分行业指数3升1平4降。如下表所示,9月份,建筑业、交通运输业和批发零售业的指数分别较上月上升0.2、0.4和0.1个点。社会服务业指数与上月持平。工业、房地产业、信息传输软件业和住宿餐饮业的指数分别较上月下降0.2、0.3、0.1和0.8个点。
表2 分行业指数情况

分区域指数1升1平2降。9月份,西部地区发展指数为88.4,较上月上升0.1点。中部地区发展指数为89.6,与上月持平。东部地区和东北地区发展指数分别为90.0和81.3,较上月分别下降0.2、0.1点。
从9月份中小企业发展指数来看,当前中小企业运行呈现以下主要特点:
发展预期有所下调。9月份,反映企业预期的宏观经济感受指数为97.8,较上月下降0.2点。其中,宏观形势感受指数为102.5,较上月下降0.2点;行业形势感受指数为93,较上月下降0.2点。
市场需求总体平稳。9月份,市场指数为81.1,较上月下降0.1点。所调查的8个行业中,5个行业上升。
资金状况持续收紧。9月份,资金指数为100.3,较上月下降0.2点。所调查的8个行业中,7个行业资金指数下降。
劳动力需求微降,供给增加。9月份,劳动力指数为105.8,较上月上升0.1点。其中,需求指数为97.3,较上月下降0.2点;供应指数为114.2,较上月上升0.3点。
投资意愿保持平稳。9月份,投入指数为82.4,较上月下降0.1点。所调查的8个行业中,4个行业上升。
成本压力继续改善。9月份,成本指数为111.7,较上月下降0.1点。所调查的8个行业,6个行业成本指数下降,4个行业人力成本指数下降。
企业效益稍有好转。9月份,效益指数为74.0,较上月上升0.2点。在降本增效政策的持续发力下,企业效益有所好转。所调查的8个行业中,4个行业效益指数上升。
当前,外部环境复杂严峻,国内需求缓慢增长,中小企业既面临困难挑战,也存在诸多机遇。9月中小企业发展指数微降,部分指标显示发展趋势稳中向好。近期,多部门加力实施宏观政策,多地区持续扩大消费驱动,经济运行保持稳中求进的势头。下一步,首要仍是做大市场需求,从政策、市场、帮扶三方面发力,为中小企业创造更多发展机遇和增长动能,巩固回升向好基础。
附注:
中国中小企业发展指数(SMEDI)指标解释
中小企业发展指数(SMEDI: Small and Medium Enterprises Development Index)是反映中小企业经济运行状况的综合指数。
中小企业发展指数通过对国民经济八大行业的3000家中小企业进行调查,利用中小企业对本行业运行和企业生产经营状况的判断和预期数据编制而成,是反映中小企业经济运行状况的综合指数。
SMEDI的取值范围为0-200之间:(1)100为指数的景气临界值;(2)100-200为景气区间(成本指数除外),表明经济状况趋于上升或改善,越接近200景气度越高;(3)0-100为不景气区间(成本指数除外),表明经济状况趋于下降或恶化,越接近0景气度越低。(4)成本指数由于与成本同向变化,0-100为景气区间,100-200为不景气区间。
在行业选取的过程中,依据国民经济各行业对GDP的贡献度,共选取了工业、建筑业、交通运输邮政仓储业、房地产业、批发零售业、社会服务业、信息传输计算机服务和软件业、住宿餐饮业等八大行业。每个行业的调查内容,具体包括八个大的分项:宏观经济感受、总体经营、市场、成本、资金、投入、效益、劳动力。在具体调查过程中,考虑到不同行业的特点,八个大的分项里的细项调查有所区别。
